必赢亚州242
西大主页
  |  
英文
首页
学院概况
学院简介
机构设置
现任领导
系(部、室)主任
师资队伍
英语系
日语系
俄语系
大学英语教研一部
大学英语教研二部
大学英语教研三部
综合语教研室
党群工作
党团工作
组织建设
工会工作
理论学习
教学教务
教学教务
规章制度
教学团队
课程设置
精品课程
研究生培养
硕士学位授权点
导师队伍
培养动态
公告栏
资料下载
科研工作
科研工作
科研项目
科研成果及获奖
学生工作
学生工作
实验中心
中心概况
中心架构
组织机构及人员管理
规章制度
实验室课程资料库
常用下载
文件下载
首页
学院概况
学院简介
机构设置
现任领导
系(部、室)主任
师资队伍
英语系
日语系
俄语系
大学英语教研一部
大学英语教研二部
大学英语教研三部
综合语教研室
党群工作
党团工作
组织建设
工会工作
理论学习
教学教务
教学教务
规章制度
教学团队
课程设置
精品课程
研究生培养
硕士学位授权点
导师队伍
培养动态
公告栏
资料下载
科研工作
科研工作
科研项目
科研成果及获奖
学生工作
学生工作
实验中心
中心概况
中心架构
组织机构及人员管理
规章制度
实验室课程资料库
常用下载
文件下载
学生工作
学生工作
学生工作
首页
学生工作
学生工作
正文
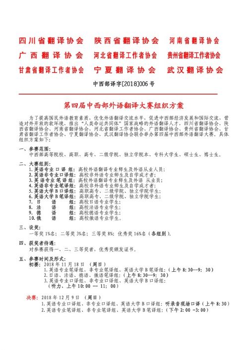
竞赛通知:第四届中西部外语翻译大赛
发布时间:2018-10-18     浏览量:
详情请关注陕西省翻译协会官网,如有兴趣参加比赛的同学,请关注“NWU口笔译训练基地”公众号进行报名参加。欢迎各位同学踊跃参加!
上一篇:竞赛通知:2018“外教社杯”西北大学首届新生英语演讲赛
下一篇:我院英语角、日语角成功举办